重要通知!这些防疫检查点,全面取消!(附镇江最新出行防疫政策措施)
@镇江人,疫情防控政策优化
关于出行,12月9日发布的这两项政策
你不能不知道
12月9日,江苏省人民政府网站发布最新镇江市出行防疫政策措施。
12月9日,国务院物流保通保畅工作领导小组办公室印发《关于落实国务院联防联控机制十条优化措施 科学精准做好交通物流保通保畅工作的通知》。这些防疫检查点,全面取消!
12月9日,江苏省人民政府网站发布
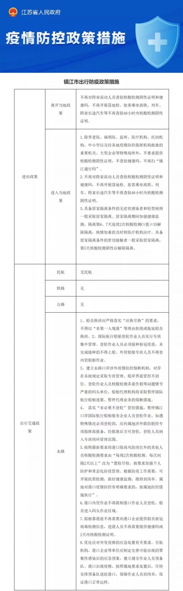
镇江市出行防疫政策措施
进出镇江,有这些最新规定

文字版如下
↓↓↓
进出政策
离开当地政策
不再对跨省流动人员查验核酸检测阴性证明和健康码,不再开展落地检。旅客乘坐高铁、列车、跨省长途汽车等不再查验48小时内核酸检测阴性证明。
进入当地政策
1、除养老院、福利院、监所、医疗机构、托幼机构、中小学以及经各地疫情防控指挥机构批准的重要机关、大型企业等特殊场所外,不要求提供核酸检测阴性证明,不查验健康码,不再扫“镇江通行码”。
2、不再对跨省流动人员查验核酸检测阴性证明和健康码,不再开展落地检。旅客乘坐高铁、列车、跨省长途汽车等不再查验48小时内核酸检测阴性证明。
3、具备居家隔离条件的无症状感染者和轻型病例一般采取居家隔离。居家隔离期间加强健康监测,隔离第6、7天连续2次核酸检测Ct值≥35解除隔离,病情加重的及时转医疗机构治疗。具备居家隔离条件的密切接触者一般采取居家隔离,第5天核酸检测阴性后解除隔离。
出行交通政策
民航
无民航
铁路
无
公路
无
水路
1、船员换班应严格落实“应换尽换”的要求,不得以“非第一入境港”等理由拒绝或拖延船员换班。
2、国际航行船舶登轮作业人员实行专班集中管理。登轮作业人员必须接种新冠疫苗,未完成接种的不得上船。外贸船舶专班人员不得登内贸船舶作业。
3、建立水路口岸涉外疫情防控熔断机制,对存在未按规定采取专班管理、船岸界面管控不到位、登轮作业人员核酸检测弄虚作假等问题情节严重的码头单位、船舶代理机构将采取暂停国际航行船舶进靠、暂停代理业务的熔断措施。
4、 落实“非必要不登轮”管控措施,暂停镇江口岸国际航行船舶服务企业人员登轮作业。如遇特殊情况必须登轮的,应向属地涉外联防联控专项指挥部报备,经批准后方可登轮,登轮人员纳入专班闭环管理范围。
5、按照最新要求将港口除高风险岗位外的其他人员核酸检测要求由“每周2次核酸检测,每次间隔2天以上”改为“愿检尽检,按要求加强个人防护和常态化防疫管理。根据防疫工作需要,可开展抗原检测,做好健康监测,维持到岗率。属地对港口疫情防控有明确要求的,按属地防控措施执行”。
6、港口内贸作业不再限制港口作业人员登轮、船员进入码头作业区域。
7、船舶靠港前不再需要向港口企业提供船员新冠病毒检测信息,进港人员不再需要提供健康码或2天内核酸检测证明。
8、优化应对突发疫情的应急处置有关要求。引航机构、港口企业等单位应制定完善可能出现的聚集性感染后的应急预案,建立健全作业人员预备队。港口出现疫情,按照属地要求处置后,尽快安排预备队进驻港口,保障作业人员到岗率,保证港口正常运转。
重要通知
这些防疫检查点,全面取消
12月9日,国务院物流保通保畅
领导工作小组发布通知
全面取消各地设立的公路
航道、船闸防疫检查点
↓↓↓
国务院物流保通保畅工作领导小组办公室关于落实国务院联防联控机制十条优化措施科学精准做好交通物流保通保畅工作的通知
各省、自治区、直辖市、新疆生产建设兵团物流保通保畅工作领导小组(工作机制):
为深入贯彻党中央、国务院决策部署,认真落实国务院联防联控机制综合组《关于进一步优化落实新冠肺炎疫情防控措施的通知》(联防联控机制综发〔2022〕113号)要求,优化交通物流疫情防控措施,科学精准做好交通物流保通保畅工作,更好维护人民群众正常生产生活秩序,现就有关事项通知如下:
一、优化防疫通行管控措施
(一)全面取消各地设立的公路、航道、船闸防疫检查点,不再查验货车司乘人员、船舶船员的核酸检测阴性证明和健康码。
(二)全面取消货运车辆闭环管理要求,各地不得随意层层加码,限制货运车辆跨区域通行。
(三)全面取消跨区域流动货车司乘人员“落地检”,对于从事口岸交通运输服务等高风险岗位从业人员,应按照地方联防联控机制规定开展核酸检测。
(四)严格落实精准管控政策,切实做到“五个严禁”:严禁擅自阻断或关闭高速公路、普通公路、航道船闸;严禁擅自关停高速公路服务区、港口码头、铁路车站和航空机场;严禁限制货运车辆、船舶正常通行;严禁擅自关停邮政快递末端服务、“一刀切”限制高风险区末端配送;严禁以等待司乘人员核酸检测结果为由限制货车通行。
二、保障重点物资安全有序运输
(五)加强供需对接,做好运力储备,强化组织调度,保障重点物资运输车辆优先便捷通行,保障重点物资运输船舶优先引航、优先过闸、优先锚泊、优先靠离泊,提升铁路、民航服务保障能力,畅通邮政快递末端“微循环”,切实保障医疗防控、能源、粮食、民生、农资农机、外贸等各类重点物资安全高效运输。
(六)全力做好疫苗、抗原检测试剂、药品、口罩等医疗物资运输服务保障,加强生产供应、运输需求等信息共享,及时研判形势,做好应急运力储备,强化跟踪服务,统筹做好生产企业关键物料和产成品运输保障工作,确保医疗物资运输高效顺畅。
三、确保交通物流网络稳定运行
(七)严禁擅自关停关闭交通物流基础设施和限制运输服务,因所在区域划定为高风险区,确需关停关闭交通物流基础设施的,要按要求“快封快解”,不得采取各种形式的临时封控。充分发挥物流保通保畅工作机制作用,加强路网、铁路车站、重点港口、干线航道、航空机场、邮政快递分拨中心的监测调度,及时解决阻断堵塞、关停关闭问题,确保交通主干线畅通、重点枢纽节点正常运转。
(八)将交通物流从业人员纳入属地联防联控机制“白名单”管理,有关人员严格落实个人防护、疫苗接种和健康监测要求,检出阳性时,精准判定密切接触者,工作场所不采取临时封控,同工作场所人员不进行大范围隔离,保障交通物流稳定运行。
(九)重点港口、机场、铁路货站、物流园区、邮政快递分拨中心以及航道、通航建筑物、引航机构等运营单位要健全完善应急预案,建立一线人员预备队,必要时实施集中居住、闭环或封闭管理,确保突发情况下重点物流枢纽运行稳定。
四、强化交通物流从业人员服务保障
(十)加强对货车司机、快递员、船员等基本生活保障,为其提供必要的饮水、用餐、如厕等基本生活服务和基本医疗救助服务,坚决避免由于服务保障不到位造成交通物流从业人员生活困难。确需关闭的高速公路服务区,必须继续保留加油、如厕等基本公共服务功能;确需关闭的水上服务区,必须按原有功能继续保留加油、加水等基本公共服务。严禁随意暂停或拒绝国际航行船舶船员换班,切实保障国际海上物流供应链畅通和船员合法权益。
五、确保政策措施落实到位
(十一)坚持24小时值班值守,畅通应急运输保障电话,一事一协调,解决货车司机、物流企业等反映的交通物流不通不畅问题;对于违反“五个严禁”要求的行为,加大督办转办力度,督促问题及时整改;对于严重影响货运物流畅通,群众反映强烈的,要加大通报、公开曝光力度,强化警示震慑效应,全力保障交通网络畅通、物资运输畅通、末端配送畅通。
国务院联防联控机制综合组交通管控与运输保障专班2022年11月17日印发的《应对新冠肺炎疫情交通管控与运输保障工作指南(第五版)》(交运明电〔2022〕325号)即行废止。
国务院物流保通保畅工作
领导小组办公室
2022年12月9日
责任编辑:邓宇
